Tone Sequencer
January 24, 2003
October 10. 2007
May 13, 2023


Before the introduction of software-based composition tools, hardware sequencers were a prominent feature in analog music synthesis. Here is an example of one such instrument. The author has used numerous circuits similar to this one since the late 1960s for electronic music compositions.


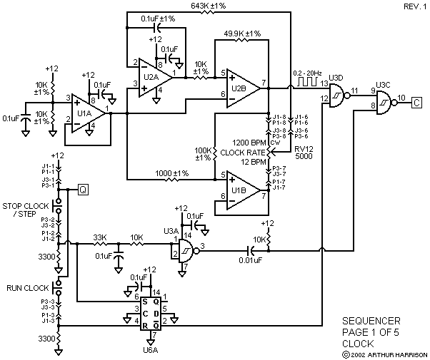
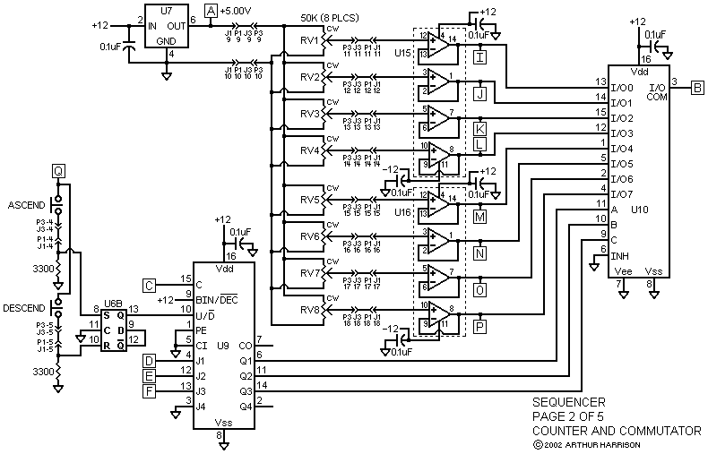
In this circuit, a set of eight ten-turn potentiometers are connected under the control of a counter, one at a time, by a commutating circuit, to the input of a voltage controlled oscillator (VCO). The result is a sequence of eight preselectable audible frequencies. The tone progression may be advanced either manually with the STEP push-button; or automatically at an even, adjustable tempo ranging from 12 beats per minute to 120 beats per minute, with the circuit's CLOCK knob. The sequence's order, ascending or descending, is selected with the DIRECTION pushbuttons.

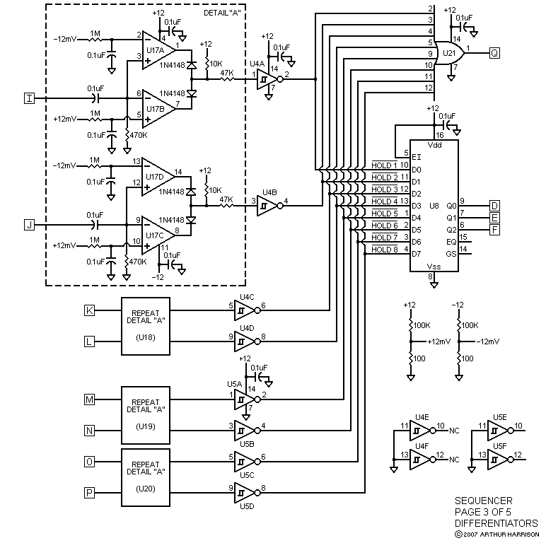
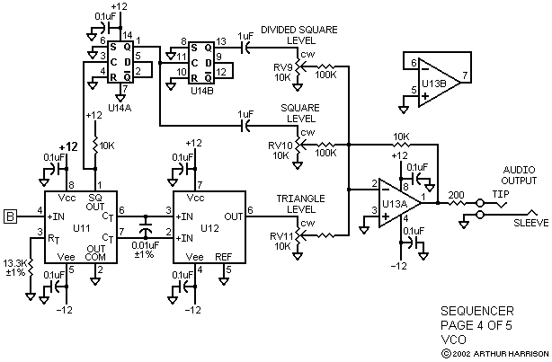
The pitch range spans more than seven octaves, about 10 to 1760 Hertz. Square, divided-square, and triangular output waveforms are provided with independent level knobs. Direct and immediate access to each interval's tone provides unequaled pitch-tuning convenience. Uniquely, pitch tuning is facilitated with sensing circuits (differentiators) that determine when a knob is rotated, automatically stopping the sequence at that knob. After a tuning knob is adjusted, clocking is resumed by pressing the "RUN" button.

The circuit is conservatively designed to provide precise, repeatable performance; the precision potentiometers provide excellent pitch resolution, a band-gap voltage reference provides superb tone-frequency immunity from power supply fluctuations, and the precision monolithic VCO (U11) and differential amplifier (U12) provide clean, precise, temperature-stable waveforms. Used alone, this instrument is capable of producing many interesting tone patterns, and its capabilities may be magnified significantly with post-processing devices such as variable delays.

More complex circuit arrangements, in which the voltage sequence may control additional tone-producing or tone-modifying circuits, including voltage-controlled filters (VCFs), voltage-controlled amplifiers (VCAs), and amplitude envelope generators, are possible. However, the temptation to add more capabilities to this design are offset by economic sensibility; at a certain point it is better to employ a microcontroller, microprocessor, digital signal processor, or a combination of these technologies to obtain additional functions.

Integrated Circuits

All type numbers except those for VR1 and VR2 designate dual-inline packages with 0.3" row spacing.

Designation Manufacturer Manufacturer Type Number
U1, U13 Texas Instruments TL072ACP
U2 National Semiconductor LMC6482IN
U3 Texas Instruments CD4093BE
U4, U5 Texas Instruments CD40106BE
U6, U14 Texas Instruments CD4013BE
U7 Analog Devices REF02CP
U8 ON Semiconductor MC14532BCP
U9 Texas Instruments CD4029BE
U10 Texas Instruments CD4051BE
U11 Analog Devices AD654JN
U12 Analog Devices AD620AN
U15, U16, U17, U18, U19, U20 Texas Instruments TL074BCN
U21 Texas Instruments CD4078BE
VR1 ON Semiconductor MC7812ACT
VR2 ON Semiconductor MC7912ACT