Introduction to the Theremin
An Elementary Text
The theremin is a musical instrument. It was invented in Russia by Mr. Leon Theremin in 1919. Leon Theremin was a physicist, and he was also a cello player.
![]() |
Leon Theremin Playing His Invention
The theremin uses electronic circuits to make sounds. It is an interesting instrument, because you do not have to touch it to play it. To play the theremin, you move your hands near it's antennas. There are two antennas on the theremin. One is for making the pitch of the sound change, and the other is for making the volume of the sound louder and softer. By carefully moving your hands to and from the theremin's antennas, you can play music.
When you play the theremin, you must be very careful not to move your body at all, because that will cause the pitch to be wrong. You have to move your hands very carefully to make the correct tones. It takes many years of practice to play the theremin well.
The theremin has been used to make all kinds of music. There is classical music written for the theremin, and popular music, too. Since the theremin is a very hard instrument to play, there are only a few professional theremin players in the world. The greatest of all theremin players was Clara Rockmore. Clara Rockmore was a good friend of Mr. Theremin.
![]() |
Clara Rockmore Playing the Theremin
The first theremins were made with electronic devices called vacuum tubes. When Mr. Theremin built his first instrument, vacuum tubes were still very new.
![]() |
A Vacuum Tube
Today, there are still some people who make theremins with vacuum tubes, but most new theremins are made with electronic devices called transistors.
![]() |
A Transistor
Devices called integrated circuits are also used to make modern theremins.
![]() |
An Integrated Circuit
The theremin works by using "capacitance." There is capacitance between the theremin player's hands and the theremin's antennas. When the player moves his or her hands to and from the antennas, the capacitance changes. When the capacitance changes, so does the pitch and the volume of the theremin's tone.
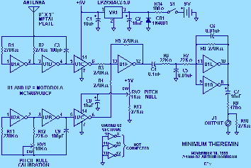
To design and build a theremin, engineers use math and physics. They make drawings with special symbols. These drawings are called "schematics." The schematics show how to put together the tubes, transistors, and integrated circuits to make a theremin.
![]() |
A Schematic for a Theremin
Revision 4
4-16-2008
©1999 by Arthur Harrison